0 供水管线布置准备工作——与程序关系不大
在测量图上布置平面管线,或其他底图上;
切地形剖面,用本软件:给剖切线加高程点——地形图切剖面,或其他软件;
在地面剖切线下进行管道纵向布置;
用本软件标注平面和纵面桩号,方便填写管线分段数据;
填写excel表格基本参数表和分段数据;
1 运行程序
运行程序后出现界面如下:
1) 程序运行前将cad和excel表格并排置于屏幕上,方便操作和查看提示;程序运行期间,不要点击excel,否则数据会填写错误。
2) 程序处理用户误操作功能不强,程序如果进入死循环,需要启动任务管理器强制退出程序。提示用户输入数值时,可回车接受默认值,不接受空格键。ESC键会退出程序,需要重新启动。请谨慎操作,程序力求完善错误处理机制。
3) 注意:
多段线分为:优化多段线LightWeightPolyline和三维多段线Polyline,前者又叫二维多段线,没有z值。本程序要求使用前者,即用pl命令生成的二维多段线。
平面管线、纵面管线、纵面地形线等这3条线是最基本的cad输入条件,要求必须无重复节点,如果有,需要用“desp多段线除重点.lsp”处理一下;如果有重复节点,程序会提示被0除,崩溃后退出。需要重新启动程序。
要求管道分段处要有节点(管道分段指管径变化处或结构型式变化处如砂弧基础和砼基础等),可以在平面上或纵面上二选一设置一个节点,这里的桩号与分段数据表中的定义管线断面一致。桩号的精度也要完全相同。
注意pl线是有方向的,平面管线,地面剖切线和管道纵面线,3条线的方向必须是正确的,否则一定会无法得到结果。如果发现有反向的,用tools里的pl线换向按钮进行调整方向。
PL线上增加和删除节点用“plve更强多线段定点编辑.LSP”。
2 基本设计参数输入
打开excel文件,填写基本参数:
基本参数表
| 序号 | 名称 | 单位 | 数值 |
|---|---|---|---|
| 1 | 桩号、节点前缀 | ZH | |
| 2 | 起点桩号(默认从0开始) | 1013 | |
| 3 | 起点节点号(默认从1开始) | 151 | |
| 4 | 纵剖面竖向放大?倍 | 10 | |
| 5 | 桩号相差?m范围内弯头合并 | 0.4 | |
| 6 | 弯头转弯半径为管道直径的?倍 | 3 | |
| 7 | 排气阀顺水流向永久征地宽 | m | 2 |
| 8 | 排气阀垂直水流向永久征地宽 | m | 2 |
| 9 | 排泥阀顺水流向永久征地宽 | m | 4 |
| 10 | 排泥阀垂直水流向永久征地宽 | m | 8 |
| 11 | 排泥阀顺水流向临时征地宽 | m | 8 |
| 12 | 排泥阀垂直水流向临时征地宽 | m | 12 |
| 13 | 镇墩回填土重度 | kN/m3 | 18 |
(1) 定义标准断面
| 0 | 1 | 2 | 3 | 4 | 5 | 6 | 7 | 8 | 9 | 10 | 11 | 12 | 13 | 14 | 15 | 16 | 17 |
|---|---|---|---|---|---|---|---|---|---|---|---|---|---|---|---|---|---|
| 序号 | 标准断面编号(序号-根数 内径 管材) | 管道根数(根) | 管内直径(m) | 管材 | 管道外直径(m) | 止水橡胶直径(接头直径)(m) | 糙率(与水损计算公式有关) | 管材单根长(m) | 管道净间距(m) | 管座类型:砂弧基础或C20砼管座 | 砂弧或砼管座弧度(°) | 管底垫砂或砼管座最小厚度(m) | 管一侧工作宽度b5(考虑排水沟)(m) | 管顶最小覆土厚度(m) | 凑合段钢管外包砼厚度(m) | 标准断面开挖边坡 | 开挖底宽(m) |
| 1 | 1-1DN3000PCCP | 1 | 2 | PCCP | 2.3 | 2.12 | 0.012 | 6 | 1.5 | 砼管座 | 120 | 0.2 | 0.8 | 1.5 | 0.2 | 1.5 | 3.9 |
| 2 | 2-2DN2000PCCP | 1 | 2 | PCCP | 2.3 | 2.12 | 0.012 | 6 | 1.5 | 砂弧基础 | 120 | 0.2 | 0.8 | 1.5 | 0.2 | 1.5 | 4 |
| 3 | 3-2DN1800PCCP | 1 | 2 | PCCP | 2.3 | 2.12 | 0.012 | 6 | 1.5 | 砂弧基础 | 120 | 0.2 | 0.8 | 1.5 | 0.2 | 1.5 | 4.1 |
| 4 | 4-2DN1600PCCP | 1 | 2 | PCCP | 2.3 | 2.12 | 0.012 | 6 | 1.5 | 砂弧基础 | 120 | 0.2 | 0.8 | 1.5 | 0.2 | 1.5 | 4.2 |
| 5 | 5-2DN1400PCCP | 1 | 2 | PCCP | 2.2 | 2.12 | 0.012 | 6 | 1.5 | 砂弧基础 | 120 | 0.6 | 1.2 | 1.5 | 0.2 | 1.9 | 4.3 |
| 6 | 6-2DN1200PCCP | 1 | 2 | PCCP | 2.2 | 2.12 | 0.012 | 6 | 1.5 | 砂弧基础 | 120 | 0.7 | 1.3 | 1.5 | 0.2 | 2 | 4.4 |
| 7 | 7-2DN1100PCCP | 1 | 2 | PCCP | 2.2 | 2.12 | 0.012 | 6 | 1.5 | 砼管座 | 120 | 0.8 | 1.4 | 1.5 | 0.2 | 2.1 | 4.5 |
(2) 定义管线断面
| 0 | 1 | 2 | 3 | 4 | 5 | 6 | 7 | 8 |
|---|---|---|---|---|---|---|---|---|
| 序号 | 起点桩号 | 讫点桩号 | 管道类型 | 钢制弯头壁厚m | 镇墩侧面砼厚度m | 镇墩底面砼厚度m | 镇墩顶面砼厚度m | 试验压力kN/m2 |
| 1 | 0+0.0 | 0+404.545 | 1-1DN3000PCCP | 0.018 | 1.5 | 1 | 1 | 900 |
| 2 | 0+404.545 | 1+037.484 | 2-2DN2000PCCP | 0.018 | 1.5 | 1 | 1 | 900 |
| 3 | 1+037.484 | 1+435.923 | 3-2DN1800PCCP | 0.018 | 1.5 | 1 | 1 | 900 |
| 4 | 1+435.923 | 1+830.933 | 4-2DN1600PCCP | 0.018 | 1.5 | 1 | 1 | 900 |
| 5 | 1+830.933 | 8+322.701 | 5-2DN1400PCCP | 0.018 | 1.5 | 1 | 1 | 900 |
(3) 定义管线流量
| 0 | 1 | 2 |
|---|---|---|
| 序号 | 起点桩号 | 讫点桩号 |
| 1 | 0 | 4+757.838 |
| 2 | 4+757.838 | 6+856.22 |
| 3 | 6+856.22 | 8+322.701 |
(4) 定义管线边坡
| 0 | 1 | 2 | 3 | 4 |
|---|---|---|---|---|
| 序号 | 起点桩号 | 讫点桩号 | 开挖边坡 | 分层高度 |
| 1 | 0+0.0 | 3+400.938 | 2 | 5 |
| 2 | 3+400.938 | 8+322.701 | 3.3 | 2.3 |
(5) 定义管线基础换填
| 0 | 1 | 2 | 3 |
|---|---|---|---|
| 序号 | 起点桩号 | 讫点桩号 | 换填深度 |
| 1 | 0+0.0 | 2+890.194 | 2 |
| 2 | 2+890.194 | 4+109.683 | 3 |
| 3 | 4+109.683 | 5+077.688 | 4 |
| 4 | 5+077.688 | 7+370.821 | 5 |
| 5 | 7+370.821 | 8+322.701 | 6 |
3 excel表格初始化
点击程序界面上的“清空表格”。
4 插入标准断面
点击程序界面上的“插入标准断面”
1) 在cad中指定插入点。标准断面暂未编入尺寸标注。
2) 标准断面的工程量:
无。
5 生成标准布置图及工程量表格

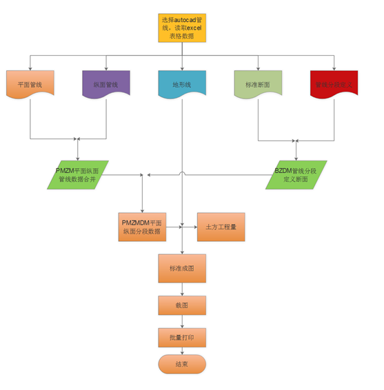
此程序工作的前提条件是布置好了平面管线、切好了地面线、布置好了纵面管线、0桩号0高程点。
点击“getdata2drawing”
根据提示,先选择布置好的平面管线,数据读入excel表中。
再选择布置好的纵面管线,数据读入excel表中。
选择切好的地面线,程序根据以上3条线的数据,结合“基本参数表”和“分段数据”,经过计算,生成“管线中间数据”“管线最终数据”“土方工程量”“平纵、数据分离”“设施”等表格数据。
程序连续执行所实现的功能如下:
- 将平面管线、纵面管线、地形剖切线的节点读入excel表中。进行节点的数据合并等
- 将分段数据分配到管线中。
- 计算土方工程量
- 计算镇墩、弯头等
- 汇总管材
- 平、纵数据分离
- 绘制开挖线
- 绘制完整平面图
- 绘制完整纵剖面图
- 自动布置纵剖面排气排泥设施
- 将纵面的排气排泥设施布置到平面上,并导入到excel的设施标签表中。

Cad提示标准平面标注的文字大小,默认为5mm。生成的标准平面布置图见下图:
包含了桩号、节点号和开挖线。
Cad提示标准纵剖面标注的文字大小,默认为5mm。生成的标准纵剖面布置图见下图:
包含纵剖面上的地形线、管线和节点、表格等。
生成的图形见下图:
纵剖面:
平面布置图:
在excel表的“设施”标签表中,生成数据见下表:
| 桩号 | 设施名称 |
|---|---|
| 1+713.885 | 排泥阀 |
| 1+807.045 | 排气阀 |
| 2+448.923 | 排泥阀 |
| 2+872.045 | 排气阀 |
| 3+629.948 | 排气阀 |
| 4+257.256 | 排泥阀 |
| 4+395.938 | 排气阀 |
| 4+401.938 | 排泥阀 |
| 4+628.822 | 排气阀 |
| 4+678.318 | 排泥阀 |
| 5+050.423 | 排气阀 |
| 5+122.683 | 排泥阀 |
| 5+492.669 | 排气阀 |
| 6+054.728 | 排泥阀 |
| 6+195.593 | 排气阀 |
| 6+877.175 | 排气阀 |
| 7+443.847 | 排泥阀 |
| 7+601.33 | 排气阀 |
| 7+687.467 | 排泥阀 |
| 7+810.399 | 排气阀 |
| 8+150.76 | 排泥阀 |
| 8+383.821 | 排气阀 |
| 8+394.523 | 排泥阀 |
| 8+724.676 | 排气阀 |
6 为布局裁图做准备
将图框的固定部分制作为“图框”块,制作“指北针”块。

7 布局裁图
点击程序界面上“出图”——“裁图测试”
按照提示选择cad中平面管道中心线、纵面管道中心线、0高程基点、表格下端线。裁图测试先生成3个布局,效果见下图:如果符合要求,则删除刚刚生成的布局,重新点击“布局裁图”进行全部裁图。

…………
8 为打印所有布局做准备
对1#布局进行手动打印,目的是为后面自动打印设置好打印参数如打印机、颜色、纸张、打印范围等。设置完后点cad打印设置“应用到布局”。
9 打印布局到文件
选中“打印到文件” ——点击程序界面上“打印测试”,将打印前2个布局看看效果。生成的plt文件用ViewCompanion Pro查看效果。
Plt同样可以利用ViewCompanion Pro批量转成pdf格式,避免重复生成pdf操作。
如果直接打印到打印机,则选择“打印到设备”。
注意:打印pdf文件,请在第(9)中选择pdf打印机,并在本步中选择“打印到设备”。
打印后阅览plt打印文件:
10 生成系统简图
点“Begin”——“绘制管道系统图”,即可完成系统简图。
最后编辑:秦晓川 更新时间:2022-07-24 20:47